Ga direct naar de hoofdinhoud
150 jaar huls
150 jaar huls
1 - 1855 Het begin
2 - Na 1900
3 - 1919-1940
4 - 1945-1970
5 - 1970 - 1985
6 - 1986 -2007
7 - Panden 1925 -1990
8 - Hotel - kermis
9 - Bretels-fabriek
10 - Tijdbalken
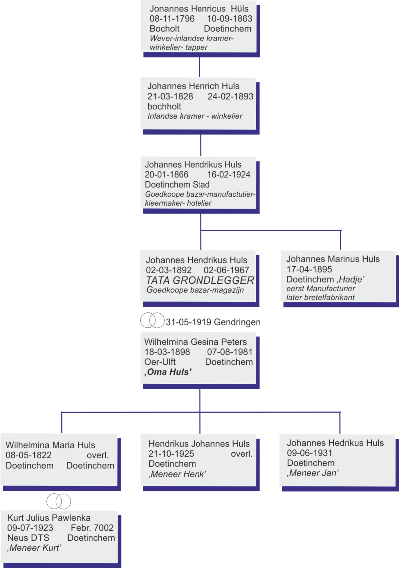
TIJDBALKEN EN STAMBOOM-OVERZICHT
VOOR DE LIEFHEBBER......
VERSTAND VAN ZAKEN.....
ONDERSTAAND STAMBOOM-OVERZICHT, KUNT U VOOR DE DUIDELIJKHEID DOWNLOADEN
Stamboom HULS
615 downloads
Download
Maak jouw eigen website met
JouwWeb
Maak jouw eigen website met JouwWeb